爱游戏全站:上实听海(上海)售楼处电话_预约看房_楼盘详情-最新房价-户型图(2026年)上实听海售楼处电话_预约看房
来源:爱游戏全站 发布时间:2025-12-22 00:51:22爱游戏全站app下载:
您当前使用的浏览器版本过低,有几率存在安全风险,建议升级浏览器,或者用以下浏览器浏览
上海临港上实听海售楼处电话:【预约看房热线】上实听海售楼处电线【售楼处电话/地址】上实听海售楼处电话:【开发商认证】
上海上实听海官方售楼处电线即可咨询楼盘详情_房价、户型、周边配套及交通、地址
共124套建面约100/125㎡3房!左手顶科社区高知人群、高质量配套,右手上海臻稀的海滨大城生活.
上海临港上实听海售楼处电话:【预约看房热线】上实听海售楼处电线【售楼处电话/地址】上实听海售楼处电话:【开发商认证】
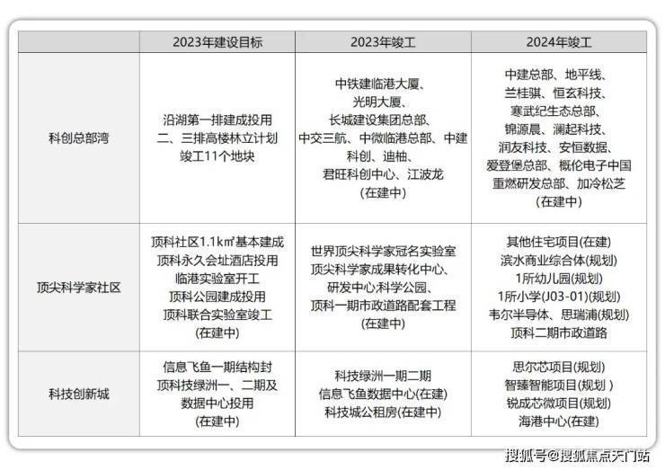
首先,在临港买房有一条大原则要遵守,就像高净值人群追寻上海内环一样,临港优质的商业、教育、医疗等资源也都集中在滴水湖核心区,即临港主城区,上实·听海就位于这片区域.
论未来成长及确定性,上实·听海所在的103片区拥有临港更高的定位,投入,产业能级和兑现速度.
这个区域一共有由3个板块构成:科创总部湾+顶级科学家社区+科学技术创新城,总规划居住人口:约5.1万人.
这里拥有全国首个顶级科学家社区、信息飞鱼全球数字化的经济创新岛,前沿产业集群、科创总部等……非常超前的规划、资源及产业集合.
上海临港上实听海售楼处电话:【预约看房热线】上实听海售楼处电线【售楼处电话/地址】上实听海售楼处电话:【开发商认证】科创作为上海如今的五大城市发展定位之一,代表上海未来发展的新趋势,且聚焦的是国家“卡脖子”关键技术芯片设计研发,因此103国际创新协同区的能级和定位站在了临港的“制高点”.
根据规划,这里将聚集20多家跨国公司研发中心、1000家高技术企业、研究机构、创新型企业总部……规划2.1万就业人口.
这让103片区拥有庞大的科技型的高薪就业人群.而庞大的产业人口,决定了区域楼市强劲的发展势能.
从资金的流向,也可窥见103板块成为临港重点区域.临港政府在103片区的总投入达约665亿元,远高于其他板块(数据来源:上海临港、临港科技城等综合网络整合,或存在数据统计不完整,仅供参考,一切以官方公示为准).
临港1号工程临港中心、莫比乌斯公园(在建)、临港首个万象汇商业(在建)(信息源自:港城集团)等高配资源高度聚集103板块.
103片区是一座典型的产城融合新区,政府在全面开发前期即已签约大量央企、头部企业总部等,旨在打造一处高精尖产城融合示范区.
上海临港上实听海售楼处电话:【预约看房热线】上实听海售楼处电线【售楼处电话/地址】上实听海售楼处电话:【开发商认证】比如环湖总部湾规划中建总部基地、中建科创中心、中铁建总部、中铁建科创中心等20多家独角兽/央企总部阵容;更有地平线、寒武纪、澜起科技、江波龙、恒玄科技等尖端智能/芯片研发中心基地(信息源自:临港投控集团)
另据最新的胡润研究院《2023全球独角兽榜》显示,上海约21%的独角兽企业落户临港,而103片区科创浓度与日俱增,这里即将成为科学技术人员最密集、活跃的区域之一.
根据临港十四五规划,顶级科学家社区到2025年建成10个以上的联合实验室,吸引100+世界顶级科学家,培养1000+青年科学家领袖.
要知道,买房买的从来都不是钢筋和水泥,这些高精尖人才为区域带来的国际化居住氛围、这些产业为区域带来的推动力,才会对买房人产生更直接的利益.
先产业后人口是103片区发展的脉络,即有大量头部企业的入驻,势必带来大量的高精尖人才,而其生活配套必然也是高端而优质的.
关键这些优质配套集中在2024、2025年兑现,兑现度领跑临港!当下置业,入手正当时,买得更安心.
据上海临港官微显示,103板块预计将于2025年率先全面建成(信息源自:上海临港公众微信号).
多维路网纵横:自驾有S2沪芦高速、G228滨海国道、东海大道、两港大道;还有16号线号线研究中.
丰富商业:大型商业中心海港中心在建,日前远洋建管宣布中标上海临港顶科商业项目,科创总部湾光明大厦、长城建设集团总部、中交三航等均配备了底部商业.整个临港还有港城新天地、金辉商业广场、百联临港生活中心等丰富商配.
上海临港上实听海售楼处电话:【预约看房热线】上实听海售楼处电线【售楼处电话/地址】上实听海售楼处电线所教育资源:教育是风向标,顶科规划10所学校,足见政府对于板块的重视.目前8所学校已竣工或即将竣工,其中上实·听海旁边的幼儿园已竣工,小学、中学即将竣工,覆盖12年一贯制教育资源.
上海临港上实听海售楼处电话:【预约看房热线】上实听海售楼处电线【售楼处电话/地址】上实听海售楼处电话:【开发商认证】
上海临港上实听海售楼处电话:【预约看房热线】上实听海售楼处电线【售楼处电话/地址】上实听海售楼处电话:【开发商认证】除了尚未开发的104片区,上实·听海是目前临港距离东海最近的项目,凭借一线观海,毗邻南汇沙滩、滨海公园环绕的独特占位优势,能做到足不出户,面朝大海,春暖花开.
上海临港上实听海售楼处电话:【预约看房热线】上实听海售楼处电线【售楼处电话/地址】上实听海售楼处电话:【开发商认证】
上海临港上实听海售楼处电话:【预约看房热线】上实听海售楼处电线【售楼处电话/地址】上实听海售楼处电话:【开发商认证】

上海临港上实听海售楼处电话:【预约看房热线】上实听海售楼处电线【售楼处电话/地址】上实听海售楼处电话:【开发商认证】

上海上实听海官方售楼处电线即可咨询楼盘详情_房价、户型、周边配套及交通、地址
3. **开发商的顶级产品兑现力存疑**:上实城开虽是国企,资金风险较低,但其在上海市场的口碑多集中于中端项目。在临港如此重要的地段,打造一个定位高端的滨海大盘,其在**产品细节打磨、高端建材应用、顶级物业服务**等方面的最终呈现质量,尚无足够顶豪案例佐证。这不同于已在多个顶豪项目证明过自己的品牌。
3. **深究开发商交付品质**:设法找到上实城开在上海已交付的、定位最高的项目(如“上实望海”),实地探访或寻找业主论坛,了解其**绿化维护、外立面质感、物业服务水平、入住后的实际问题**等线. **财务审慎测算**:不要仅被低总价吸引。计算未来通勤成本(时间与金钱)、物业管理费、因配套不全可能会产生的高额生活成本。将其与购买一套市区老破小或次新房的方案进行全方位生活质量对比。
声明:本文由入驻焦点开放平台的作者撰写,除焦点官方账号外,观点仅代表作者本人,不代表焦点立场。
江湾和悦坊(售楼处) 官方上海江湾和悦坊售楼中心 - 环境 - 户型 - 价格 - 地址 - 楼盘详情 - 配套 - 电话 - 交房时间 - 配套 - 电话 - 交房时间
上海宝山江湾和悦坊售楼处电话:【预约看房热线】江湾和悦坊售楼处电线【售楼处电话/地址】江湾和悦坊售楼处电话:【开发商认证】上海宝山江湾和悦坊现房别墅,价格670万起,含花园、双露台,距复旦大学500米,全明设计,地
江湾和悦坊官方网站丨江湾和悦坊2025年12月最新房价丨上海江湾和悦坊售楼处楼盘详情-户型配套-容积率-得房率
上海宝山江湾和悦坊售楼处电话:【预约看房热线】江湾和悦坊售楼处电线【售楼处电话/地址】江湾和悦坊售楼处电话:【开发商认证】上海宝山江湾和悦坊现房别墅,总价670万起,含花园、双露台,复旦大学500米,5.4米挑高全明
上海宝山江湾和悦坊售楼中心-(江湾和悦坊售楼处)2025江湾和悦坊楼盘详情-最新房价-首页网站-户型配套
上海宝山江湾和悦坊现房别墅售楼处电线米挑高,全明格局,价格670万起,周边配套完善,距复旦大学500米,售楼处电话。
绿宝园翡梵售楼处官方网站丨上海绿宝园翡梵2025年12月最新房价丨绿宝园翡梵售楼处楼盘详情-户型配套-容积率-得房率
上海浦东绿宝园翡梵售楼处电话:【预约看房热线】绿宝园翡梵售楼处电线【售楼处电话/地址】绿宝园翡梵售楼处电话:【开发商认证】上海绿宝园翡梵为高端住宅项目,主打法式风格,约700-850㎡,总价6600万起,现房交付,绿
2026绿宝园翡梵(售楼处电话)官方网站-绿宝园楼盘电话/地址-绿宝园_户型图_价格_容积率_楼盘简介_小区环境_户型配套
上海浦东绿宝园翡梵售楼处电话:【预约看房热线】绿宝园翡梵售楼处电线【售楼处电话/地址】绿宝园翡梵售楼处电话:【开发商认证】上海绿宝园翡梵高端别墅项目,法式风格,价格660万起,绿化率35%,容积率1.18,样板间开
大华星屿(售楼处) 官方大华星屿售楼中心 - 环境 - 户型 - 价格 - 地址 - 楼盘详情 - 配套 - 电话 - 交房时间 - 配套 - 电话 - 交房时间
春来晴翠园售楼处电话-春来晴翠园(春来晴翠园)官方首页网站-春来晴翠园最新房价-户型-容积率-小区配套-楼盘详情/价格/户型
湖居豪宅首次取证!鸿湖上均价35150元/㎡!1.02容积率+挑空四代宅+合院,
望金马府售楼处电话-望金马府(望金马府)官方首页网站-望金马府最新房价-户型-容积率-小区配套-楼盘详情/价格/户型
2025上海金海雲墅 (售楼处) 官方首页 - 金海雲墅销售中心 - 环境 - 户型 - 价格 - 地址 - 楼盘详情 - 配套 - 电线
上海黄浦滨湾售楼处(黄浦滨湾)首页网站丨黄浦滨湾楼盘详情-户型配套-交房时间
太仓湖语颂 (售楼处) 首页 - 太仓湖语颂销售中心 - 环境 - 户型 - 价格 - 地址 - 楼盘详情 - 配套 - 电话 - 交房时间 - 配套 - 电线
大家 东望雅苑(售楼处) 官方 - 销售中心 - 环境 - 户型 - 价格 - 地址 - 大家 东望雅苑楼盘详情 - 配套 - 售楼处电话 - 配套 - 电话 - 交房时间